在Abaqus在曲面上面打孔呢?下面就为大家分享Abaqus在曲面上面打孔的操作步骤,有需要的可以来了解了解哦。
Abaqus在曲面上面打孔的操作步骤
目标:在如图圆管上面打一个六边形孔洞贯穿

建立圆管模型,
Abaqus在 part模块有shape功能,对模型进行cut
blend 等编辑 ……cut模块下有 circular hole功能 不过不能在曲面上面实现

新建一个柱形截面,其截面形状为孔的形状、截面尺寸一致 ,长度保证能穿透圆管厚度……(自己合适的尺寸)

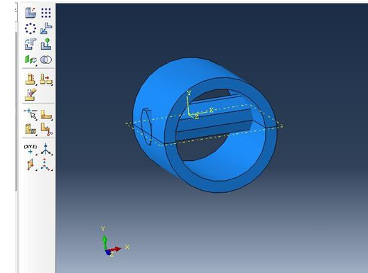
装配两个part

调整位置

如图位置

布尔运算

用圆管减去棱柱

得到最终结果如图

上文就讲解了Abaqus在曲面上面打孔的操作内容,希望有需要的朋友都来学习哦。