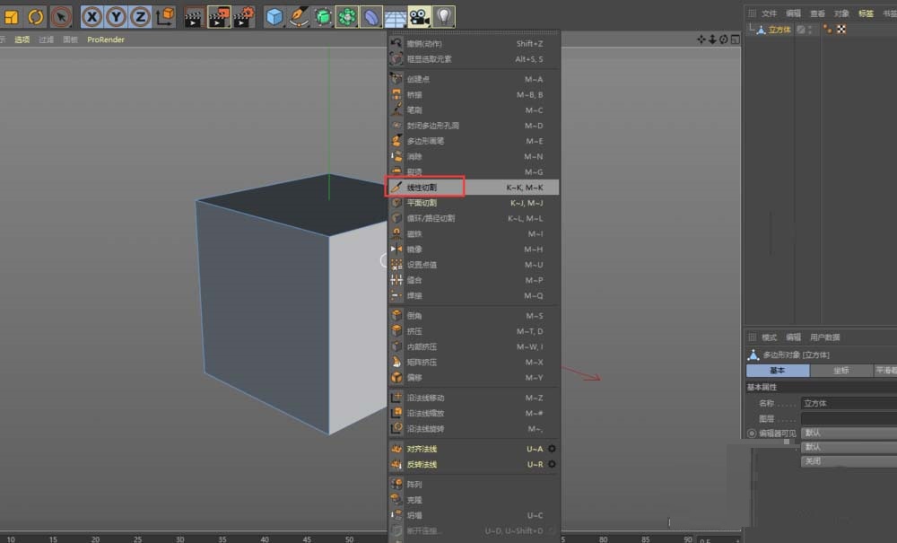
技术编辑操作C4D用线性切割穿孔的操作步骤。 cwhello 2023年6月3日 PC教程 浏览:994 0 C4D很受用户的喜爱,用户们在工作中想要用线性切割穿孔该从哪里下手呢?下文就是C4D用线性切割穿孔的操作步骤,或许可以帮到大家哦。 打开C4D; 创建一个立方体; 将立方体c掉创建多边形可编辑对象; 进入面层级,右击选择线性切割; 把仅可见的小勾去掉,将切片模式改成移除b部分,然后在面上面描点,只要第一个点和最后一个点重合就能穿孔成功了。 上文就是C4D用线性切割穿孔的操作步骤,一定会帮到大家的。 上一篇: 说说闲鱼里百币夺宝活动玩法讲解。 下一篇: 小编分享如何将win10右下角不常用的图标进行隐藏,win10右下角图标隐藏方法介绍。