我来教你C4D对象变形如何处理。

今天东方狮教程小编讲解了C4D对象变形如何处理呢,下文就是关于在C4D对象变形的操作方法,一起来学习吧!

C4D对象变形如何处理 C4D对象变形的操作方法

C4D对象变形如何处理 C4D对象变形的操作方法

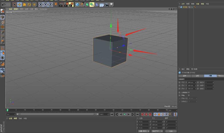
1、启动C4D,点击【立方体】,点击【立方体】创建一个立方体对象

C4D对象变形如何处理 C4D对象变形的操作方法

C4D对象变形如何处理 C4D对象变形的操作方法

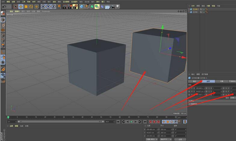
2、【建立子对象】点击对象,按【ctrl】+鼠标【左】键,复制一个子物体,拉出即可,具体位置可在【属性】面板上调节【坐标】值和【角度】值

C4D对象变形如何处理 C4D对象变形的操作方法

3、若需要以【坐标轴】为轴同轴,可选中需同轴的坐标轴(变成白色即为选中),同第二步拉出即可

C4D对象变形如何处理 C4D对象变形的操作方法

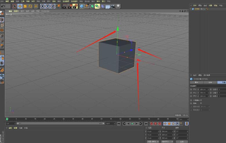
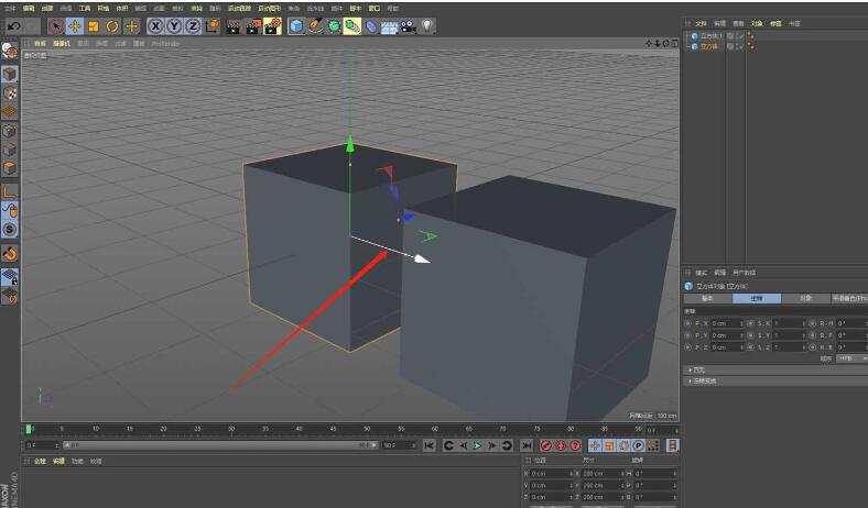
4、【移动对象】选取对象,选中坐标轴,按住鼠标【左键】可以沿选中坐标轴平移,选中角标,则可以任意方向进行移动。

C4D对象变形如何处理 C4D对象变形的操作方法

5、选取对象,选中角标,按住鼠标【左键】可以沿选中坐标轴平移,则可以任意方向进行移动。

C4D对象变形如何处理 C4D对象变形的操作方法

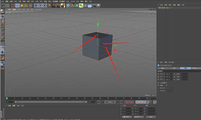
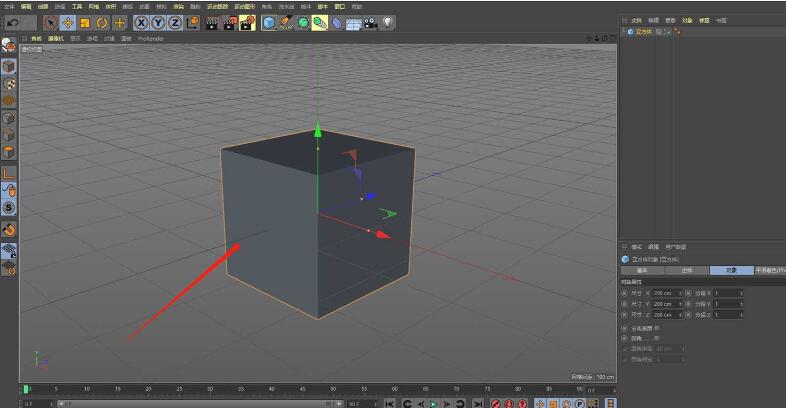
6、【对象变形】选中对象,坐标轴上出现3个【小黄点】,点选小黄点,可沿坐标轴进行【拉伸】或【压缩】,若按住数字【5】,则可以同时三个方向进行【拉伸】或【压缩】变形

C4D对象变形如何处理 C4D对象变形的操作方法

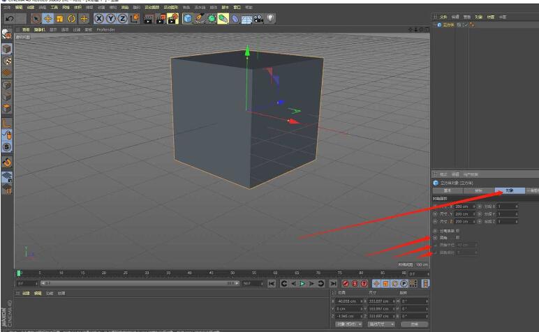
7、在【对象】面板上,点选【圆角】,则可以对立方体进行倒圆角,调整【圆角半径】和【圆角细分】,则能出现不同形状。

C4D对象变形如何处理 C4D对象变形的操作方法

C4D对象变形如何处理 C4D对象变形的操作方法

上文就讲解了C4D对象变形的操作步骤,希望有需要的朋友都来学习哦。